河北女子职业技术学院

211 | 985 | 双一流 | 语言
河北省 高职(专科) 省重点 公办

博学笃行勤思致知

0311-89630662

http://www.hebnzxy.com/

校园
视频
图片

河北女子职业技术学院2017年单独招生简章

2022-06-20 21:56:13      分享至:

  一、学院的办学性质是什么?

  河北女子职业技术学院是河北省重点建设示范性高职院校,河北省唯一一所女性高职院校,全国独立建制的五所女性高等学府之一。

  二、学院地理位置

  省会石家庄西南高教区

  三、学院的单招专业有哪些?

 1.png

  四、各专业学制是几年?

  学院所有专业学制均为三年。

  五、学院的招生对象有哪些?

  参加2017年我省普通高校招生报名的考生(含对口类考生)。

  六、报考条件

  1.思想政治品德和身体健康状况均符合教育部《普通高等学校招生工作规定》。

  2.对考生身体健康状况的要求,遵照《普通高等学校招生体检工作指导意见》、《教育部办公厅、卫生部办公厅关于普通高等学校招生学生入学身体检查取消乙肝项目检测有关问题的通知》及有关规定执行。

  3.空中乘务专业报考条件要求:

  必须经过我院面试,并取得《面试合格证》方能报考

  身高:男生176cm-183cm;女生163cm-173cm;

  视力:男生裸眼视力0.7以上,女生矫正视力0.5以上(C字表视力标准);

  五官端正,肤色好,面部和手、臂等裸露部位无明显的疤痕;

  身体健康、体形匀称,无明显的"O"型、"X"型腿;

  口齿伶俐,中、英文发音准确,性格开朗、大方。

  4、高速铁路客运乘务专业报考条件:

  必须经过我院面试,并取得《面试合格证》方能报考

  身高:女生身高不低于158cm,男生身高不低于168cm。

  视力:矫正视力0.5以上(C字表视力标准)。

  身体健康,五官端正、肤色好、身材匀称、举止端庄。

  口齿伶俐,中、英文发音准确,性格开朗、大方;

  5.水上运输类专业报考条件要求:

  航海技术:男女均招,女生限40人,无色盲(弱),身高1.65米及以上,双眼裸眼视力均能达4.7(0.5)及以上,且矫正视力均能达4.9(0.7)及以上。

  轮机工程技术:只招男生,无色盲(弱),身高1.60米及以上,双眼裸眼视力均能达4.6(0.4)及以上,且矫正视力均能达4.8(0.6)及以上。

  船舶电子电气技术:只招男生,无色盲(弱),身高1.60米及以上,双眼裸眼视力均能达4.6(0.4)及以上,且矫正视力均能达4.8(0.6)及以上。

  港口机械与自动控制:只招男生。

  国际邮轮乘务管理:男女均招,无色盲(弱),男生身高1.70米及以上,女生身高1.56米及以上。

  6.学前教育专业报考条件要求:

  五官端正、口齿清晰;色盲、口吃者不宜报考;患有嗅觉迟钝、步态异常、驼背、面部疤痕、血管瘤、黑色素质、白癜风者不宜报考;两耳听力均在3米以内,或一耳听力在5米另一耳全聋的不宜报考。

  七、学院的录取规则是什么?

  1.考试总成绩=文化知识考试成绩+职业适应性测试成绩。根据考生考试总成绩由高分到低分依次录取,总分相同时,依语文、数学、外语、基础素质测试、职业潜质测试顺序比较考生单科成绩,成绩高者优先录取。

  2.考生不能有缺考科目,文化水平考试、职业适应性测试有一项缺考不予录取。

  3.在一志愿录取缺额时,按照河北省考试院的规定时间进行二志愿征集录取。

  4.免试入学

  具备以下条件之一的考生可免试入学

  (1)获得由教育部主办或联办的全国职业院校技能大赛三等奖及以上奖项,或由省级教育行政部门主办或联办的省级职业院校技术大赛一等奖的中等职业学校应届毕业生。

  (2)具有高级工或技师资格(或相当职业资格)、获得县级劳动模范先进个人称号的在职在岗中等职业学校毕业生。

  申请免试的考生,只能申请与所获奖项相同或相近的专业。申请免试的考生须于3月20日至22日,持有关证件向报考院校提出书面申请,资格审查工作由各招生院校自行负责,各招生院校批准后将免试名单公示10个工作日,各录取院校负责本校免试录取考生的备案工作,于4月19前录取备案时报省教育考试院。

  5.已被我院单独考试招生录取的考生,不能参加河北省2017年普通高考,也不能被其它高校录取。

  八、毕业生待遇

  参加单独招生考试被录取的考生享受与参加普通高考录取的考生相同待遇,统一注册普通高等学校学生学籍。

  学生学业期满、符合毕业条件的,由河北女子职业技术学院具印、颁发国家教育部网上注册的“普通高等学校专科学历证书”。

  九、学院地址和联系方式有哪些?

  (1)学院地址:河北省石家庄市桥西区南二环汇文街16号邮政编码:050091

  (2)招生电话:0311—89630662、89630664、89630654

  (3)乘车路线:1、石家庄新火车站(南站)乘319路、14路到石刻园下车西行至新石南路与石铜路交叉口换乘93路到河北女子职业技术学院站。

  2、石家庄火车站(北站)乘78路草场街小学站下车转乘93路或乘75路、20路到到新百广场南站转乘93路到河北女子职业技术学院站。

 2.png

  十、河北女子职业技术学院航海学院地址和联系方式有哪些?

  (1)地址:秦皇岛市北戴河滨海大道银涛路12号河北女子职业技术学院秦皇岛航海学院

  (2)0335-5928900 5928977(王老师、韩老师、张老师)

  QQ群:51513617、24645859、68241151

  (3)乘车路线:

  由秦皇岛火车站乘34路公交车到观鸟湿地站下车,西行600米左转即到。

  由山海关火车站乘33路公交车到四道桥汽车站转乘34路公交车到观鸟湿地站下车,西行600米左转即到。

  由北戴河火车站乘5路、22路公交车到海滨汽车站转乘34路公交车到观鸟湿地站下车,西行600米左转即到。

  十一、报考是否有性别要求?

  我院除轮机工程技术、船舶电子电气技术、港口机械与自动控制专业只招收男生外其他所有专业招生对象不限性别,男女生均可报考。

  十二、学生的学习费用是多少?

  普通类专业学费每生每年5000元,艺术设计类专业学生学费每生每年6000元,按学年收取。住宿费每生每年800元,按学年收取。

  十三、在校生的待遇有哪些?

  学生在校实行奖学金制度,特困生可以按照国家规定申请资助,学院推荐勤工助学岗位帮助特困生。

  学生毕业颁发国家统一的大专毕业证书,省人事厅核发就业报到证。继续升学的学生,可进修高一级学历,多种形式可供选择。

  十四、在校生的奖助政策有哪些?

  (1)国家奖学金、国家励志奖学金、国家助学金

  国家奖学金8000元/人.年,占在校生总数的1.9‰;;国家励志奖学金5000元/人.年,占4.18%;;一等国家助学金4000元/人.年,占5.57%;二等国家助学金3000元/人.年,占11.5%;三等国家助学金2000元/人.年,占5.57%。获得国家专项奖助学金人数占在校生总数的27%。

  (2)校内奖学金

  除国家专项奖助学金以外,学院分年度评选和发放校内奖学金。一等奖学金800元/人.年,占在校生总数的5%;二等奖学金500元/人.年,占10%;三等奖学金300元/人.年,占15%。获得校内奖学金人数占在校生总数的30%。

  按照上述比例计算,近60%的在校生能够享受国家和学院的奖学、助学资助。

  十五、在校生有哪些升学途径?

  (1)专接本

  经我院正式录取的学生可以在毕业前参加省教育厅组织的专接本考试。近三年有126名学生通过专接本考试升入河北工业大学、河北经贸大学、河北科技大学、河北医科大学等高等学院本科专业,录取率占我院专接本考试报名人数的46%。

  (2)专本套读

  经我院正式录取的专科学生可以选择进入西安交通大学网络教育“专本套读”本科实验班学习。利用普通专科在读期间修完本科的全部课程,考试成绩合格且完成毕业论文设计,在取得普通专科毕业证书之后2.5年,便可以取得西安交通大学网络教育本科证书。

  十六、在校生专本套读的政策是什么?

  河北女子职业技术学院西安交通大学

  “专本套读”网络教育本科实验班招生简介

  一、西安交通大学简介

  国家教育部直属重点大学,前身是1896年创建于上海的南洋公学,1921年改称交通大学,1956年国务院决定交通大学主体内迁西安,1959年定名为西安交通大学。国家985工程首批重点建设9所大学之一,首批进入211工程的重点大学之一,被国家确定为以建设世界知名高水平大学为目标的学校。

  二、招生对象

  2017级我院注册学籍的所有专科学生。

  三、学制及学费

  学制2.5年,各专业学费明细见表格。

  四、学籍注册及毕业

  “专本套读”本科实验班的学生入学后,我院按西安交通大学的相关要求进行本科学籍注册,同时将注册名单报送西安交通大学进行本科实验班的学籍备案。

  经我院正式录取的专科学生可以选择进入西安交通大学网络教育“专本套读”本科实验班学习。利用普通专科在读期间修完本科的全部课程,考试成绩合格且完成毕业论文设计,在取得普通专科毕业证书之后2.5年,便可以取得西安交通大学网络教育本科证书;要求取得学士学位的,在符合《中华人民共和国学位条例》及学位申请条件后,可授予学士学位。

  五、报名及优惠政策

  2017级专科新生入校即可报名参加西安交通大学网络教育“专本套读”本科实验班

  可以享受的优惠政策有:1.学习过程均在网上进行。2.入学考试和各学期考核均在本校进行。

  六、招生专业

  3.png

  七、报名、缴费时间:每年上半年3月1日—20日,下半年9月1日—9月20日

  八、联系人: 任老师 电话:0311-89630808

  报名地点:行政楼102室

  十七、各专业的咨询QQ和电话是什么?

  经济管理系(会计、会计(会计电算化)、财务管理、市场营销、人力资源管理、电子商务)QQ咨询:2874323020 手机:13833464439

  应用技术系(工程造价、计算机应用技术、摄影测量与遥感技术(空间信息技术方向)、食品质量与安全、园艺技术) QQ咨询:2689268068 手机:18630186868

  学前教育系(学前教育、旅游管理、酒店管理)QQ咨询:1307857730 手机:13503119516

  艺术设计系(服装与服饰设计、视觉传播设计与制作、人物形象设计、室内艺术设计)QQ咨询:409732035 手机:13933061272

  护理系(护理、老年保健与管理)QQ咨询:2824300085 手机:13731132390

  航海学院(航海技术、轮机工程技术、船舶电子电气技术、港口机械与自动控制、国际邮轮乘务管理)QQ群:51513617、24645859、68241151电话:0335-5928900 5928977 联系人:王老师、韩老师、张老师

  启航学院(空中乘务、高速铁路客运乘务): QQ咨询:1010725547 电话:0311-89630680 联系人:陈老师 手机:13311065365

  十八、毕业生的就业情况如何?

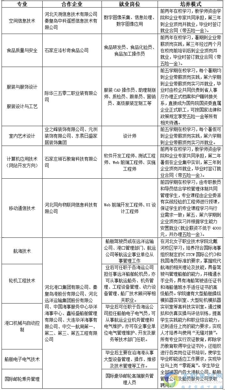
  学院以“校企合作”、“订单式培养”、“顶岗实习”等手段为推进学生就业,根据企业生产实际、技术发展趋势,调整专业设置、培养目标和教学模式,依托地方经济发展开辟了校企合作人才培养模式,毕业生就业率居省内同类院校前列。其中,服装与服饰设计、服装设计与工艺、室内艺术设计、计算机应用技术、移动通信技术、食品质量与安全、摄影测量与遥感技术(空间信息技术方向)、航海技术、轮机工程技术、船舶电子电气技术、港口机械与自动控制、国际邮轮乘务管理等12个专业实行“订单式人才培养”,学生入学即可确定就业单位,就业率100%;护理、财务会计类、学前教等22个专业实行“校企合作”,分别与中国人民解放军际华白求恩和平医院、河北医科大学第二附属医院、省教育厅、省教育考试院、省政府机关事务管理局、新天际幼教集团、北京陶乐思幼教集团等近百家大型企业、事业单位签署协议,就业率均在90%以上。

  十九、学院有哪些订单班,什么培养模式?

  4.png

  备注:我院各专业均有订单培养和非订单培养两种人才培养方式,学生可根据自身情况自主选择,订单班学生毕业后到相应企业就业,非订单班学生可通过学校的其他校企合作方式,在与企业双向选择的基础上就业或自主就业、创业。

  20、学院报名及录取方式?

  5.png

  招生咨询电话:0311—89630662、89630664、89630654

  联系人:范老师13180041522 周老师15931083605 曹老师18032689519


河北女子职业技术学院2017年单独招生简章

2022-06-20 21:56:13

  一、学院的办学性质是什么?

  河北女子职业技术学院是河北省重点建设示范性高职院校,河北省唯一一所女性高职院校,全国独立建制的五所女性高等学府之一。

  二、学院地理位置

  省会石家庄西南高教区

  三、学院的单招专业有哪些?

 1.png

  四、各专业学制是几年?

  学院所有专业学制均为三年。

  五、学院的招生对象有哪些?

  参加2017年我省普通高校招生报名的考生(含对口类考生)。

  六、报考条件

  1.思想政治品德和身体健康状况均符合教育部《普通高等学校招生工作规定》。

  2.对考生身体健康状况的要求,遵照《普通高等学校招生体检工作指导意见》、《教育部办公厅、卫生部办公厅关于普通高等学校招生学生入学身体检查取消乙肝项目检测有关问题的通知》及有关规定执行。

  3.空中乘务专业报考条件要求:

  必须经过我院面试,并取得《面试合格证》方能报考

  身高:男生176cm-183cm;女生163cm-173cm;

  视力:男生裸眼视力0.7以上,女生矫正视力0.5以上(C字表视力标准);

  五官端正,肤色好,面部和手、臂等裸露部位无明显的疤痕;

  身体健康、体形匀称,无明显的"O"型、"X"型腿;

  口齿伶俐,中、英文发音准确,性格开朗、大方。

  4、高速铁路客运乘务专业报考条件:

  必须经过我院面试,并取得《面试合格证》方能报考

  身高:女生身高不低于158cm,男生身高不低于168cm。

  视力:矫正视力0.5以上(C字表视力标准)。

  身体健康,五官端正、肤色好、身材匀称、举止端庄。

  口齿伶俐,中、英文发音准确,性格开朗、大方;

  5.水上运输类专业报考条件要求:

  航海技术:男女均招,女生限40人,无色盲(弱),身高1.65米及以上,双眼裸眼视力均能达4.7(0.5)及以上,且矫正视力均能达4.9(0.7)及以上。

  轮机工程技术:只招男生,无色盲(弱),身高1.60米及以上,双眼裸眼视力均能达4.6(0.4)及以上,且矫正视力均能达4.8(0.6)及以上。

  船舶电子电气技术:只招男生,无色盲(弱),身高1.60米及以上,双眼裸眼视力均能达4.6(0.4)及以上,且矫正视力均能达4.8(0.6)及以上。

  港口机械与自动控制:只招男生。

  国际邮轮乘务管理:男女均招,无色盲(弱),男生身高1.70米及以上,女生身高1.56米及以上。

  6.学前教育专业报考条件要求:

  五官端正、口齿清晰;色盲、口吃者不宜报考;患有嗅觉迟钝、步态异常、驼背、面部疤痕、血管瘤、黑色素质、白癜风者不宜报考;两耳听力均在3米以内,或一耳听力在5米另一耳全聋的不宜报考。

  七、学院的录取规则是什么?

  1.考试总成绩=文化知识考试成绩+职业适应性测试成绩。根据考生考试总成绩由高分到低分依次录取,总分相同时,依语文、数学、外语、基础素质测试、职业潜质测试顺序比较考生单科成绩,成绩高者优先录取。

  2.考生不能有缺考科目,文化水平考试、职业适应性测试有一项缺考不予录取。

  3.在一志愿录取缺额时,按照河北省考试院的规定时间进行二志愿征集录取。

  4.免试入学

  具备以下条件之一的考生可免试入学

  (1)获得由教育部主办或联办的全国职业院校技能大赛三等奖及以上奖项,或由省级教育行政部门主办或联办的省级职业院校技术大赛一等奖的中等职业学校应届毕业生。

  (2)具有高级工或技师资格(或相当职业资格)、获得县级劳动模范先进个人称号的在职在岗中等职业学校毕业生。

  申请免试的考生,只能申请与所获奖项相同或相近的专业。申请免试的考生须于3月20日至22日,持有关证件向报考院校提出书面申请,资格审查工作由各招生院校自行负责,各招生院校批准后将免试名单公示10个工作日,各录取院校负责本校免试录取考生的备案工作,于4月19前录取备案时报省教育考试院。

  5.已被我院单独考试招生录取的考生,不能参加河北省2017年普通高考,也不能被其它高校录取。

  八、毕业生待遇

  参加单独招生考试被录取的考生享受与参加普通高考录取的考生相同待遇,统一注册普通高等学校学生学籍。

  学生学业期满、符合毕业条件的,由河北女子职业技术学院具印、颁发国家教育部网上注册的“普通高等学校专科学历证书”。

  九、学院地址和联系方式有哪些?

  (1)学院地址:河北省石家庄市桥西区南二环汇文街16号邮政编码:050091

  (2)招生电话:0311—89630662、89630664、89630654

  (3)乘车路线:1、石家庄新火车站(南站)乘319路、14路到石刻园下车西行至新石南路与石铜路交叉口换乘93路到河北女子职业技术学院站。

  2、石家庄火车站(北站)乘78路草场街小学站下车转乘93路或乘75路、20路到到新百广场南站转乘93路到河北女子职业技术学院站。

 2.png

  十、河北女子职业技术学院航海学院地址和联系方式有哪些?

  (1)地址:秦皇岛市北戴河滨海大道银涛路12号河北女子职业技术学院秦皇岛航海学院

  (2)0335-5928900 5928977(王老师、韩老师、张老师)

  QQ群:51513617、24645859、68241151

  (3)乘车路线:

  由秦皇岛火车站乘34路公交车到观鸟湿地站下车,西行600米左转即到。

  由山海关火车站乘33路公交车到四道桥汽车站转乘34路公交车到观鸟湿地站下车,西行600米左转即到。

  由北戴河火车站乘5路、22路公交车到海滨汽车站转乘34路公交车到观鸟湿地站下车,西行600米左转即到。

  十一、报考是否有性别要求?

  我院除轮机工程技术、船舶电子电气技术、港口机械与自动控制专业只招收男生外其他所有专业招生对象不限性别,男女生均可报考。

  十二、学生的学习费用是多少?

  普通类专业学费每生每年5000元,艺术设计类专业学生学费每生每年6000元,按学年收取。住宿费每生每年800元,按学年收取。

  十三、在校生的待遇有哪些?

  学生在校实行奖学金制度,特困生可以按照国家规定申请资助,学院推荐勤工助学岗位帮助特困生。

  学生毕业颁发国家统一的大专毕业证书,省人事厅核发就业报到证。继续升学的学生,可进修高一级学历,多种形式可供选择。

  十四、在校生的奖助政策有哪些?

  (1)国家奖学金、国家励志奖学金、国家助学金

  国家奖学金8000元/人.年,占在校生总数的1.9‰;;国家励志奖学金5000元/人.年,占4.18%;;一等国家助学金4000元/人.年,占5.57%;二等国家助学金3000元/人.年,占11.5%;三等国家助学金2000元/人.年,占5.57%。获得国家专项奖助学金人数占在校生总数的27%。

  (2)校内奖学金

  除国家专项奖助学金以外,学院分年度评选和发放校内奖学金。一等奖学金800元/人.年,占在校生总数的5%;二等奖学金500元/人.年,占10%;三等奖学金300元/人.年,占15%。获得校内奖学金人数占在校生总数的30%。

  按照上述比例计算,近60%的在校生能够享受国家和学院的奖学、助学资助。

  十五、在校生有哪些升学途径?

  (1)专接本

  经我院正式录取的学生可以在毕业前参加省教育厅组织的专接本考试。近三年有126名学生通过专接本考试升入河北工业大学、河北经贸大学、河北科技大学、河北医科大学等高等学院本科专业,录取率占我院专接本考试报名人数的46%。

  (2)专本套读

  经我院正式录取的专科学生可以选择进入西安交通大学网络教育“专本套读”本科实验班学习。利用普通专科在读期间修完本科的全部课程,考试成绩合格且完成毕业论文设计,在取得普通专科毕业证书之后2.5年,便可以取得西安交通大学网络教育本科证书。

  十六、在校生专本套读的政策是什么?

  河北女子职业技术学院西安交通大学

  “专本套读”网络教育本科实验班招生简介

  一、西安交通大学简介

  国家教育部直属重点大学,前身是1896年创建于上海的南洋公学,1921年改称交通大学,1956年国务院决定交通大学主体内迁西安,1959年定名为西安交通大学。国家985工程首批重点建设9所大学之一,首批进入211工程的重点大学之一,被国家确定为以建设世界知名高水平大学为目标的学校。

  二、招生对象

  2017级我院注册学籍的所有专科学生。

  三、学制及学费

  学制2.5年,各专业学费明细见表格。

  四、学籍注册及毕业

  “专本套读”本科实验班的学生入学后,我院按西安交通大学的相关要求进行本科学籍注册,同时将注册名单报送西安交通大学进行本科实验班的学籍备案。

  经我院正式录取的专科学生可以选择进入西安交通大学网络教育“专本套读”本科实验班学习。利用普通专科在读期间修完本科的全部课程,考试成绩合格且完成毕业论文设计,在取得普通专科毕业证书之后2.5年,便可以取得西安交通大学网络教育本科证书;要求取得学士学位的,在符合《中华人民共和国学位条例》及学位申请条件后,可授予学士学位。

  五、报名及优惠政策

  2017级专科新生入校即可报名参加西安交通大学网络教育“专本套读”本科实验班

  可以享受的优惠政策有:1.学习过程均在网上进行。2.入学考试和各学期考核均在本校进行。

  六、招生专业

  3.png

  七、报名、缴费时间:每年上半年3月1日—20日,下半年9月1日—9月20日

  八、联系人: 任老师 电话:0311-89630808

  报名地点:行政楼102室

  十七、各专业的咨询QQ和电话是什么?

  经济管理系(会计、会计(会计电算化)、财务管理、市场营销、人力资源管理、电子商务)QQ咨询:2874323020 手机:13833464439

  应用技术系(工程造价、计算机应用技术、摄影测量与遥感技术(空间信息技术方向)、食品质量与安全、园艺技术) QQ咨询:2689268068 手机:18630186868

  学前教育系(学前教育、旅游管理、酒店管理)QQ咨询:1307857730 手机:13503119516

  艺术设计系(服装与服饰设计、视觉传播设计与制作、人物形象设计、室内艺术设计)QQ咨询:409732035 手机:13933061272

  护理系(护理、老年保健与管理)QQ咨询:2824300085 手机:13731132390

  航海学院(航海技术、轮机工程技术、船舶电子电气技术、港口机械与自动控制、国际邮轮乘务管理)QQ群:51513617、24645859、68241151电话:0335-5928900 5928977 联系人:王老师、韩老师、张老师

  启航学院(空中乘务、高速铁路客运乘务): QQ咨询:1010725547 电话:0311-89630680 联系人:陈老师 手机:13311065365

  十八、毕业生的就业情况如何?

  学院以“校企合作”、“订单式培养”、“顶岗实习”等手段为推进学生就业,根据企业生产实际、技术发展趋势,调整专业设置、培养目标和教学模式,依托地方经济发展开辟了校企合作人才培养模式,毕业生就业率居省内同类院校前列。其中,服装与服饰设计、服装设计与工艺、室内艺术设计、计算机应用技术、移动通信技术、食品质量与安全、摄影测量与遥感技术(空间信息技术方向)、航海技术、轮机工程技术、船舶电子电气技术、港口机械与自动控制、国际邮轮乘务管理等12个专业实行“订单式人才培养”,学生入学即可确定就业单位,就业率100%;护理、财务会计类、学前教等22个专业实行“校企合作”,分别与中国人民解放军际华白求恩和平医院、河北医科大学第二附属医院、省教育厅、省教育考试院、省政府机关事务管理局、新天际幼教集团、北京陶乐思幼教集团等近百家大型企业、事业单位签署协议,就业率均在90%以上。

  十九、学院有哪些订单班,什么培养模式?

  4.png

  备注:我院各专业均有订单培养和非订单培养两种人才培养方式,学生可根据自身情况自主选择,订单班学生毕业后到相应企业就业,非订单班学生可通过学校的其他校企合作方式,在与企业双向选择的基础上就业或自主就业、创业。

  20、学院报名及录取方式?

  5.png

  招生咨询电话:0311—89630662、89630664、89630654

  联系人:范老师13180041522 周老师15931083605 曹老师18032689519